
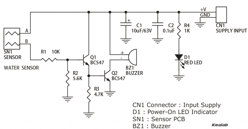
This simple water level buzzer circuit is designed around a BJT (Bipolar Junction Transistor). Small PCB tracks are used as the water level sensor. When water touches the sensor tracks, it completes the circuit and activates the BJT transistor. The transistor then drives the buzzer, producing an oscillating sound to indicate the presence of water.
Features
Input
: 9 VDC @ 40 mA
Output : Buzzer
Berg connector for voltage supply input
Power-On LED indicator
Four mounting holes of 3.2 mm each
PCB dimensions 35 mm x 32 mm
CN1: Pin 1 = +9V DC Power, Pin 2 = GND
SN1: Water Level Sensor PCB, Pin 1 Sensor 1, Pin 2 = Sensor 2