
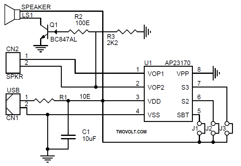
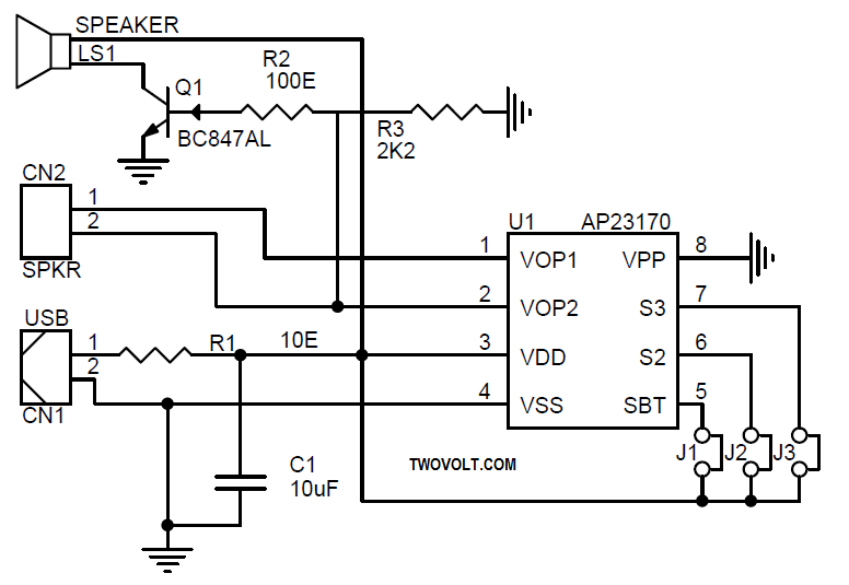
aP23170 high
performance Voice OTP is fabricated with Standard CMOS process with embedded 4M bits EPROM. It can store up to 170 sec voice
message with 4-bit ADPCM compression at 6K Hz
sampling rate. 16-bit PCM and 8-bit PCM is also available as user
selectable option. User selectable triggering and output signal options Provide
maximum flexibility to various applications. Built-in resistor
controlled oscillator, 16-bit current mode DAC output and 14-bit current
mode PWM direct speaker driving output minimize the number of external components. PC controlled programmer
and developing software are available.
● Standard CMOS process.
● Embedded 4M EPROM.
● 170 sec Voice Length at 6KHz sampling and 4-bit ADPCM compression.
● Maximum 1024 voice groups.
● Combination of voice blocks to extend playback duration.
● User selectable PCM16 or PCM8 or ADPCM data compression.
● 5 triggering modes are available:
◆ Key Mode ◆ CPU Parallel Mode
◆ I2C Mode ◆ SPI Mode ◆ MP3 Mode
● Voice Group Trigger Options: Edge / Level; Hold / Un-hold; Retrigger / Non-retrigger.
● Optional 16ms or 65us (@ 8KHz sampling rate) selectable debounce time.
● RST pin set to HIGH to stop the playback at once.
● LVR (Low Voltage Reset)
● 7 user programmable outputs.
● 3 kind oscillator: Internal-Rosc, External-Rosc, Crystal.
● 2V - 5V single power supply and
● PWM Vout1 and Vout2 drive speaker directly.
● D / A COUT pin drives speaker through an external BJT.
● 16 level Volume control.
● Audio out 16 bit.
● Development System support voice compilation.
Connections
No PCB images found.