
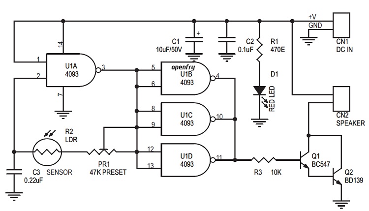
Light
Sensitive Audio Oscillator kit is a fun loving project which will create different
sound effects depending on the light falling on the sensor (LDR).
Supply
input 5 ~ 12 VDC
Output
8 Ohms, 0.5 W Speaker
Terminal
pins for supply voltage and speaker connection
Power-On LED indicator
PCB dimensions 38 mm x 44 mm
CN1: Power Input
CN2: Speaker